CH1: Defining Mobile Forensics and Standards
Chapter Overview
This chapter introduces the fundamental principles of mobile device forensics, distinguishing it from traditional digital forensics through the unique challenge of interacting with live operating systems where standard write-blocking is rarely possible. We examine the industry-standard guidelines established by NIST SP 800-101, providing a structured approach to evidence preservation and the critical "On/Off" decision tree for first responders. The chapter details essential field protocols, including safety assessments, network isolation using Faraday technology, and the maintenance of a rigorous Chain of Custody. We provide a high-level overview of the four primary data acquisition methods—Manual, Logical, File System, and Physical—and conclude with the absolute necessity of Validation techniques to ensure forensic findings are accurate and legally admissible.
Learning Objectives
By the end of this chapter, students will be able to:
- Define mobile forensics and distinguish it from traditional computer forensics.
- Explain the critical role of the NIST SP 800-101 guidelines in establishing industry standards.
- Demonstrate knowledge of first responder protocols, specifically regarding scene preservation, signal isolation, and contamination risks.
- Differentiate between the four primary acquisition methods: Manual, Logical, File System, and Physical.
- Apply triage strategies to determine when to prioritize speed (Logical) over depth (Physical).
- Justify the legal and technical necessity of validation, including cross-tool verification and manual file carving.
1.1 Introduction to Mobile Forensics
Mobile forensics is a branch of digital forensics relating to the recovery of digital evidence from a mobile device under forensically sound conditions. The phrase "forensically sound" is the cornerstone of this discipline. It implies that the methods used to collect, preserve, and analyze data are reliable, repeatable, and legally admissible.
In the modern criminal landscape, the mobile device is often the "crown jewel" of evidence. While a desktop computer might tell you what a suspect did, a mobile phone often tells you who the suspect is, where they have been, who they communicate with, and what they are planning in real-time. However, the volatility of mobile data requires a specific set of standards and urgencies that differ significantly from traditional media forensics.
1.1.1 The Fundamental Challenge: Mobile vs. Traditional Forensics
Students transitioning from computer forensics to mobile forensics often ask: "Where is the write blocker?"
In traditional computer forensics, an investigator removes a hard drive from a suspect’s computer, connects it to a hardware write blocker, and creates a bit-for-bit image without ever risking alteration of the original data.
In mobile forensics, we generally cannot use a write blocker.
Because the storage medium (flash memory) is soldered directly to the device's motherboard and integrated with the operating system, the storage cannot be easily separated from the device to be imaged in isolation. To extract data, we must interact with the device’s operating system (OS). This interaction inevitably creates some footprint—whether it is a log entry stating a cable was plugged in or a temporary file created to facilitate data transfer.
Therefore, the challenge in mobile forensics is not necessarily "zero footprint," but rather "minimized and documented footprint." We must understand exactly what our tools are doing so we can explain any changes to a court of law.

1.1.2 Law Enforcement vs. Private Sector Considerations
While the technical mechanics of extracting data are similar regardless of who is holding the tool, the legal frameworks differ:
- Law Enforcement (LE): Operates under strict constitutional constraints (Fourth Amendment). Every action usually requires a search warrant or a specific exception (like exigent circumstances). The chain of custody must be absolute to withstand criminal court scrutiny.
- Private Sector/E-Discovery: Often operates under contract law or corporate policy. While they must still maintain a chain of custody, they may not need a warrant to search a company-owned device issued to an employee. However, if a private investigation uncovers criminal activity and is handed to LE, the private investigator becomes part of that chain of custody.
1.2 Industry Standards: NIST SP 800-101
To ensure consistency and reliability, forensic examiners follow standards set by the National Institute of Standards and Technology (NIST). Specifically, NIST Special Publication 800-101 (Guidelines on Mobile Device Forensics) is the industry standard for our field.

NIST SP 800-101 provides a comprehensive framework for the lifecycle of a mobile investigation, including:
- Preservation: protecting the evidence from change.
- Acquisition: extracting the data.
- Examination: technical processing of the data.
- Analysis: making sense of the data.
- Reporting: presenting the findings.
This document is essential for justifying your actions in court. If a defense attorney asks why you isolated a device in a specific way, referencing NIST guidelines provides an authoritative basis for your methodology.
1.3 First Responder Protocols: Securing the Scene
The success or failure of a mobile forensic investigation is often determined in the first few minutes of arriving at a crime scene. This phase is known as "Securing and Evaluating the Scene".
1.3.1 Documenting the Scene and Hazards
Before touching a device, an investigator must evaluate the environment and document the device's state exactly as found.
- Photograph the Screen Immediately: Before moving the device, take a photo of the screen. If the device is active (unlocked, receiving a call, or showing a chat window), this photo may be the only evidence of that state if the device subsequently locks or the battery dies.
- Biohazards: Mobile phones are notoriously unsanitary. If a device is found on a suspect or at a crime scene involving violence, assume the presence of bodily fluids. Use proper Personal Protective Equipment (PPE) to prevent contamination of the evidence and infection of the examiner.
- Physical Damage: If a device is overheated or the battery is swollen, it presents a fire risk.
1.3.2 Power State Management and the NIST Decision Tree
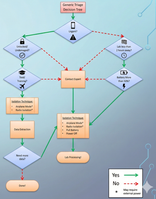
One of the most critical decisions a first responder makes concerns the power state of the device. NIST SP 800-101 outlines a "Generic On-Site Decision Tree" (Section 4.6) that standardizes the complex decision of whether to process a phone immediately at the scene or transport it to a lab.
The Golden Rule: The foundational rule derived from this tree is simple:
If the device is OFF, leave it OFF. If the device is ON, keep it ON.
However, the decision tree requires the investigator to evaluate several other specific factors before proceeding:
1. Unlocked and Undamaged? Is the device currently in an unlocked state and functional enough to permit data extraction? If the device is unlocked, the investigator has a rare window of opportunity to perform a Logical or Manual extraction before the device locks itself.
2. Urgency Do circumstances exist that require immediate data extraction on-site? (e.g., an abduction with a ticking clock). If the situation is not urgent, the preference often leans toward transport to a controlled environment.
3. The "2-Hour" Rule Can the mobile device be transported to a forensics laboratory in less than 2 hours? If the lab is close, transport is generally safer than attempting a field extraction. If the lab is distant, the risk of battery failure during transport increases, potentially justifying on-site processing.
4. Tool and Training Does the on-site examiner have the specific tool required for this specific phone model, and have they received proper training on it? If the answer is no, the device should be secured and transported.
5. Battery Threshold (>50%) Does the device show that it has more than 50% remaining battery power? Attempting an extraction on a low battery is dangerous; if the phone dies mid-extraction, data can be corrupted. If below 50%, power must be supplied immediately.
6. Contact Expert When in doubt, the decision tree explicitly advises that the on-site examiner should contact an expert for additional assistance and guidance before taking irreversible actions.
7. Need More Data? If an on-site extraction is performed successfully, the examiner must review the results to determine if additional information is required (potentially necessitating a deeper physical extraction back at the lab).
Action Plan for Powered-On Devices: Based on these factors, if the device is ON:
- Verify the state (locked/unlocked).
- Keep it charged via a portable battery pack (maintaining >50%).
- Isolate the signal immediately.

1.3.3 Network Isolation
A mobile device is a radio transmitter constantly seeking a connection to cellular towers, Wi-Fi networks, and Bluetooth devices. If a device remains connected to a network, it is vulnerable to:
- Remote Wipe: A suspect or accomplice can send a "kill signal" (e.g., via iCloud "Find My" or Google "Find My Device") to erase the phone instantly.
- Data Overwrite: Incoming calls, texts, or app updates can overwrite deleted data that might otherwise be recoverable.
To prevent this, we use isolation techniques.
Faraday Bags and RF Shielding
The standard method for isolation is the Faraday Bag. Named after scientist Michael Faraday, these bags utilize a mesh of conductive metals (like copper and silver) to block radio frequency (RF) signals.
History and Types: While Faraday bags are the primary transport method, the concept extends to larger environments. Historically and currently, Faraday Tents and Faraday Cages (entire shielded rooms) are used in forensic labs. These allow an examiner to take the device out of the transport bag and manipulate it (e.g., to perform an extraction) while still blocking external signals. This is critical because you cannot plug a cable into a phone while it is sealed inside a bag.

Improvised Isolation
In exigent circumstances where professional equipment is unavailable, investigators have used improvised Faraday cages. Multiple layers of heavy-duty aluminum foil can block signals. Even empty, clean paint cans (metal) have been used effectively as RF shields. While not "court-certified" equipment, if documented properly, these methods demonstrate a good faith effort to preserve evidence.

Airplane Mode: The Logical Isolation (and Legal Warning)
If the device is accessible (unlocked), the investigator might place the device in Airplane Mode. However, this carries a legal risk.
Legal Caution: If you do not yet have a warrant, manipulating the phone's settings (swiping to open the control center and tapping Airplane Mode) could be argued by a defense attorney as a "warrantless search" or an alteration of the evidence.
If you have a warrant or exigency, Airplane Mode is effective, but you must manually verify that Wi-Fi and Bluetooth are disabled, as modern OS updates sometimes leave these active even when Airplane Mode is toggled. If you lack a warrant, the safer legal option is often to place the device directly into a Faraday bag without touching the screen.
1.3.4 Other Forms of Evidence Contamination
While network signals are the most common threat to digital evidence, "contamination" in mobile forensics extends to human and environmental factors as well.
- Cooperative Witnesses: Often, a victim or witness is eager to "show" the officer a text message. In doing so, they may inadvertently delete threads, alter "read" statuses, or change the "last accessed" timestamps of files. Investigators must take control of the device immediately rather than letting the witness navigate it.
- Investigator Lack of Training: An untrained officer might try to guess the passcode. Modern devices have strict retry limits (often 10 attempts) before they permanently disable themselves or wipe data. "Guessing" is a destructive forensic action.
- Anti-Forensics Mechanisms: Some suspects install "dead man switches" or apps configured to wipe the device if a specific PIN is entered or if the device leaves a certain GPS geofence.
- Environmental Factors: Heat, extreme cold, water, and static electricity can physically destroy the memory chips. A phone left on the dashboard of a patrol car in summer can overheat rapidly, causing battery failure or data corruption.
1.4 The Chain of Custody
Chain of Custody is the chronological documentation or paper trail that records the sequence of custody, control, transfer, analysis, and disposition of physical or electronic evidence.
A break in the chain of custody allows the defense to argue that the evidence could have been tampered with, planted, or altered.
Essential Elements of Chain of Custody Documentation:
- Who: Who collected it? Who transported it? Who analyzed it?
- When: Date and time of every transfer.
- Where: Location of collection and storage.
- Why: The reason for the transfer (e.g., "Transferred to lab for extraction").
- What: Unique identifiers. For mobile phones, this goes beyond "Black iPhone." We need the Serial Number, IMEI (International Mobile Equipment Identity), and physical condition notes.

1.5 Overview of Acquisition Methods
Once the device is legally secured and physically preserved, the examiner must choose an extraction method. While we will cover these deeply in Chapter 6, it is vital to understand the hierarchy of acquisition now. Methods are generally ranked by how much data they recover and how difficult they are to perform.

1.5.1 Manual Acquisition
This involves the examiner manually scrolling through the device and taking photographs of the screen.
- Pros: Easy, requires no special software, works on almost any device.
- Cons: Time-consuming, prone to human error, does not recover deleted data, misses background databases.
1.5.2 Logical Acquisition
The examiner connects the device to forensic software. The software requests data from the device using the device's own API (Application Programming Interface). It is essentially asking the phone, "Please give me the contacts, texts, and photos."
- Pros: Fast, generally safer for the device, and highly jury friendly. Because the data is presented exactly as the user saw it (active texts, photos, contacts), it is easier to explain to a layperson jury than complex hex dumps or database records.
- Cons: Only recovers active data (files the phone "sees"). Rarely recovers deleted data.
1.5.3 File System Acquisition
This method gives the examiner access to the files stored on the device's internal memory, including database files, system logs, and hidden application data.
- Pros: Recovers significantly more than logical, including some deleted data found in database "free pages".
- Cons: Often requires the device to be vulnerable to a specific exploit or "agent" injection.
1.5.4 Physical Acquisition
A physical extraction copies the entire flash memory bit-by-bit (a binary image). This includes the unallocated space where deleted items reside.
- Pros: The most complete dataset possible.
- Cons: Extremely difficult on modern devices due to encryption.
- Modern Tools: While old methods like JTAG are fading, modern commercial tools like Magnet GrayKey and Cellebrite UFED/Premium utilize sophisticated exploits to bypass security layers and achieve physical or "full file system" extractions on locked modern devices. These tools are often restricted to law enforcement use only.
1.5.5 Strategic Acquisition: The "Triage" Scenario
There are real-world scenarios where an investigator may choose a "lesser" acquisition method like Logical over a Physical one, specifically due to time constraints.
Example: The Kidnapping Scenario Imagine a child has been kidnapped, and a suspect is in custody. You have his phone. A full physical extraction or brute-forcing his passcode might take 10 hours or several days. You do not have that time. In this instance, the investigator might perform a Logical Acquisition immediately. It might only take 15 minutes and could reveal the active text messages or recent GPS cache needed to locate the victim now. Once the immediate threat to life is resolved, the device can be processed later for a deeper, Physical extraction to build the court case.
1.6 Validation: The Pillar of Admissibility
Simply pressing a button in a forensic tool and printing a report is not forensics; it is data processing. Forensics requires Validation. Tools can have bugs. Cables can be faulty. Human error occurs. You must verify that the evidence you present is accurate.
1.6.1 Validation Techniques
- Visual Verification: If the forensic tool report says a text message reads "I did it," check the actual phone screen (if possible) to see if it matches.
- Cross-Tool Validation: If you extract a phone with Tool A (e.g., Cellebrite UFED), verify the results by processing the data with Tool B (e.g., Magnet AXIOM). If both tools give the same result, the confidence level increases significantly.
- Call Detail Records (CDRs): Compare the data found on the phone with the records held by the cellular carrier. This is an excellent way to validate that texts or calls actually occurred and were not "spoofed" or fabricated by an app.
- Manual File Carving: Sometimes automated tools miss data or misinterpret a database structure. Manual file carving involves using a hex editor to search the raw data dump for specific file headers (signatures) or text strings. If a tool fails to parse a deleted chat message, a skilled examiner might find the remnants of that message manually in the hex code, validating that the conversation existed.

1.6.2 Why Validation Matters Legally
In court, you may be asked: "Officer, how do you know this software didn't alter the timestamp on that photo?" If your answer is, "I don't know, that's just what the computer said," your credibility is destroyed. If your answer is, "I validated the findings by cross-referencing with a second tool and visually verifying the metadata in the file header," you have established professional competency.
1.7 Real-World Case Study: The "Unshielded" Stop
Note: This is a fictionalized scenario based on common procedural errors.
The Incident: Police initiate a traffic stop on a suspected drug courier. The suspect is arrested, and his phone, an unlocked Android device, is seized. The arresting officer puts the phone in his pocket and drives the suspect to the station.
The Error: The officer failed to use a Faraday bag or enable Airplane mode.
The Consequence: During the drive, the suspect’s partner, realizing the arrest occurred, initiated a "Remote Wipe" command via Google’s "Find My Device" service. Because the phone was still connected to the 5G network, it received the command. By the time the officer arrived at the lab, the phone had rebooted to factory settings. All evidence was lost.
The Lesson: Proper isolation (Faraday bags) and power management are not bureaucratic suggestions; they are the only barrier between preserving evidence and losing it entirely.
1.8 Test Your Understanding
1.9 Chapter Summary
Mobile forensics is a dynamic field that requires a blend of legal knowledge, technical skill, and strict adherence to standards. Unlike traditional digital forensics, we cannot always guarantee a static environment, so we must focus on preserving the state of the device as we find it.
We adhere to NIST SP 800-101 to ensure our methodology is sound. We prioritize Chain of Custody to ensure legal admissibility. We utilize Faraday isolation to prevent remote destruction of data. Finally, we never trust a single tool blindly; we validate our findings to ensure justice is served based on accurate facts.
In the next chapter, we will discuss the legal processes required to touch these devices in the first place, including warrants, consent, and the Fourth Amendment.